重磅利好!央行、财政部、金融监管总局等密集发声!
这两日,证监会、央行、金融监管总局、商务部等密集发声,一大波利好来了!一起来看↓
01

02
财政部12月13日发布《关于在全国范围实施个人养老金个人所得税优惠政策的公告》明确, 自2024年1月1日起,在全国范围实施个人养老金递延纳税优惠政策。

03

展开全文
04
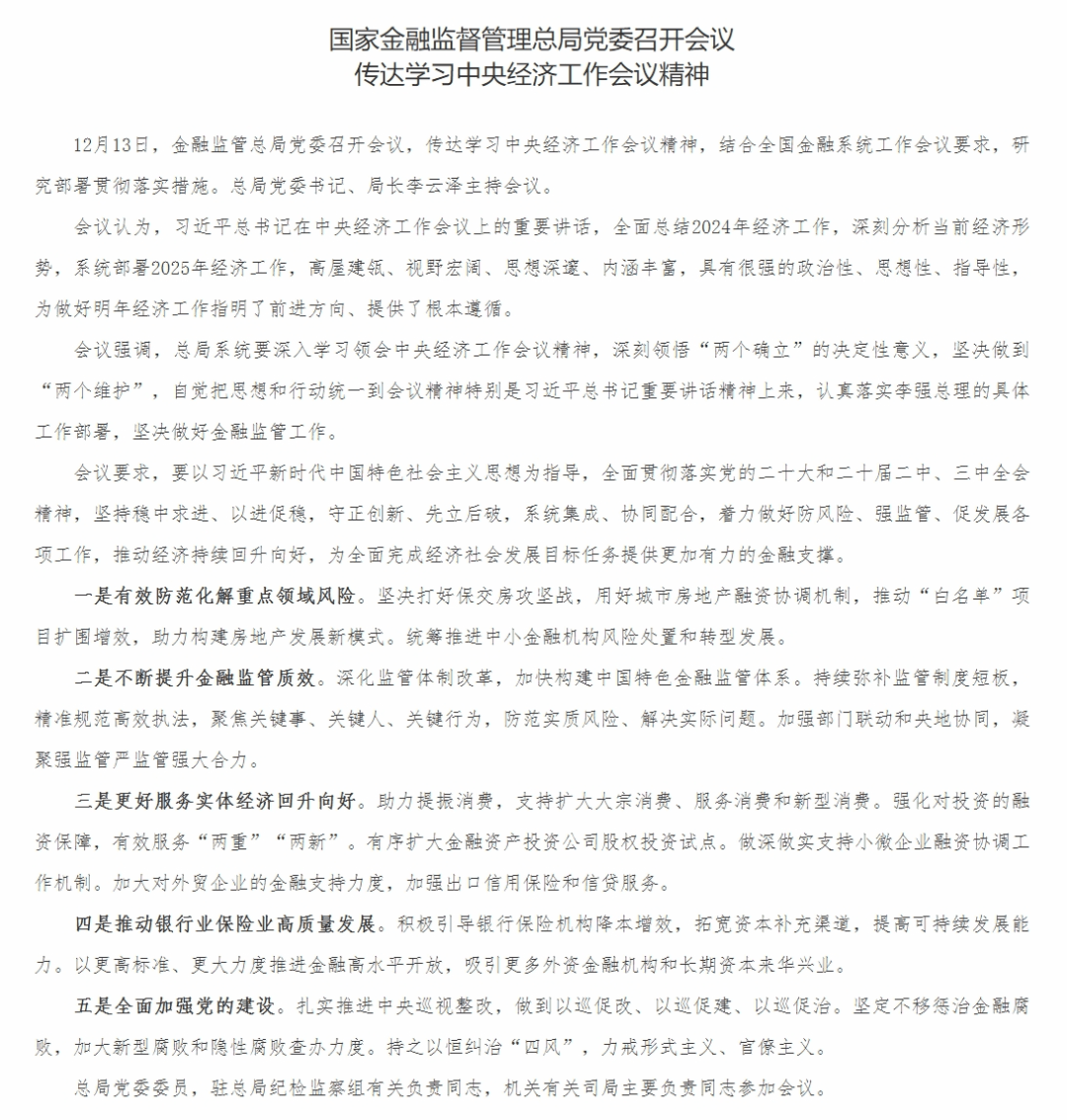
据金融监管总局网站消息,12月13日,国家金融监督管理总局党委召开会议传达学习中央经济工作会议精神。 会议要求,更好服务实体经济回升向好,助力提振消费,支持扩大大宗消费、服务消费和新型消费。强化对投资的融资保障,有效服务“两重”“两新”。有序扩大金融资产投资公司股权投资试点。做深做实支持小微企业融资协调工作机制。加大对外贸企业的金融支持力度,加强出口信用保险和信贷服务。积极引导银行保险机构降本增效,拓宽资本补充渠道,提高可持续发展能力。以更高标准、更大力度推进金融高水平开放,吸引更多外资金融机构和长期资本来华兴业。

05

06

07

08

版权声明:如无特殊标注,文章均为本站原创,转载时请以链接形式注明文章出处。









评论